9月4日
【21:48】
据浙江省气象台预计,“轩岚诺”4日夜里到5日上午将以每小时15公里左右的速度沿着东经124度附近向偏北方向移动,强度还可能增强至17级。4日夜里到5日台风将对东海海域、沿海海面产生持续大风影响,4日夜里到5日白天浙中北的东部地区部分有大到暴雨,其中宁波、绍兴、舟山局地大暴雨,山区个别特大暴雨。浙江省气象台已于4日19时发布海上台风紧急警报。(浙江省气象局)
——————————————————
【21:08】
浙江省气象局启动重大气象灾害(台风)业务服务Ⅰ级响应
浙江省气象局于9月4日21时将重大气象灾害(台风)业务服务Ⅱ级应急响应调整为Ⅰ级,宁波、舟山市气象局进入Ⅰ级响应状态,台州、绍兴、嘉兴等市视实际研判,维持或调整至相应的响应状态。
——————————————————
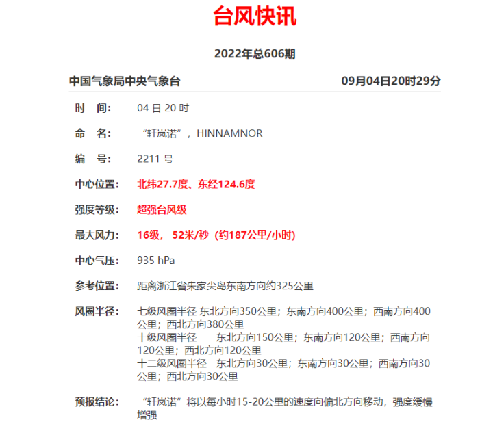
【20:39】
据中央气象台20时消息,“轩岚诺”距离浙江省朱家尖岛东南方向约325公里,北纬27.7度、东经124.6度,将以每小时15-20公里的速度向偏北方向移动,强度缓慢增强。
——————————————————
【19:10更新】
“轩岚诺”外围云系已影响浙江
据中央气象台19时消息,“轩岚诺”距离浙江省朱家尖岛东南方向约340公里,北纬27.5度、东经124.5度,将以每小时15公里左右的速度向偏北方向移动,强度维持或略有增强。

——————————————————
【16:20】
据中央气象台16时消息,“轩岚诺”距离浙江省朱家尖岛东南方向约355公里,北纬27.4度、东经124.6度,将以每小时15公里左右的速度向北偏西方向移动,强度维持或有所增强。

——————————————————
【14:00】
“轩岚诺”加强为超强台风 宁波沿海水域启动I级防台响应
根据今年第11号台风“轩岚诺”动态和发展趋势,宁波海事局决定从今天(9月4日)14点起宁波沿海进入Ⅰ级防台应急响应,要求各有关单位和船舶密切关注台风动态,按照《宁波海事局辖区水上防台监督管理规定》和各自防台预案做好防台工作。
——————————————————
【13:10】
海曙、奉化、余姚红色预警!浙江提升地质灾害应急响应至Ⅲ级
省气象台发布台风警报,第11号台风轩岚诺已移入东海区域南部海域,以每小时15-20公里左右的速度向偏北方向移动,影响逐渐增大。省自然资源厅与省气象局8时联合发布未来24小时地质灾害风险等级预报,宁波市(海曙区、奉化区、余姚市)、绍兴市(上虞区、新昌县)、舟山市(定海区)等部分地区地质灾害气象风险很高(红色预警)。
根据《浙江省突发地质灾害应急预案》,省地质灾害应急与防治工作联席会议应急处置办公室决定于9月4日10时提升地质灾害应急响应至Ⅲ级。有关部门和地区要密切关注台风发展变化和地质灾害气象风险情况,加密会商研判,加强风险管控,切实做好各项地质灾害预防和应急工作。
——————————————————
【11:00】
台风“轩岚诺”强度等级升级,再次成为超强台风
今天11点,超强台风“轩岚诺”距离浙江省朱家尖岛南偏东方向约460公里,中心风力16级,将以每小时15-20公里左右的速度向偏北方向移动,强度有所增强。(中国蓝新闻记者陈沫)
——————————————————
【10:22】
台风“轩岚诺”越来越近了!最近时离浙江海岸线约150~170公里
“轩岚诺”越来越近了,预计最近时,离浙江海岸线约150~170公里,随后会转为东北方向移动,趋向朝鲜半岛。虽然台风轩岚诺不登陆我国,但是东部沿海的风雨影响还是很强的,尤其是大风。
预计今天,浙江东北部、上海等地有大到暴雨,局地大暴雨;长江口区、杭州湾、台湾岛及其沿海、福建中北部沿海、浙江东北部、上海、江苏东部及沿海、山东半岛沿海将有6-9级大风,阵风10-11级,其中杭州湾、浙江东北部沿海的风力有10-12级,阵风11-13级。(@中央气象台)
——————————————————
【10:00】
浙江发布海浪红色警报、风暴潮黄色警报
9月4日10时,浙江省海洋监测预报中心根据《海洋灾害应急预案》发布海浪红色警报、风暴潮黄色警报。

受第11号台风“轩岚诺”(强台风级)影响,预计今天中午到明天中午:
(1)近海海域:杭州湾有2.0米到3.0米的中到大浪,夜里增大到3.0米到4.0米的大到巨浪;浙江北部有6.0米到8.0米的狂浪,夜里增大到8.0米到 10.0米的狂浪到狂涛;浙江中部、南部有8.0米到10.0米的狂浪到狂涛,台风中心经过的海面将出现12米以上狂涛。近海海域海浪预警级别为橙色。
(2)近岸海域:嘉兴有1.6米到2.5米的中到大浪,夜里增大到2.5米到3.5米的大浪;舟山、宁波有3.5米到5.0米的大到巨浪,夜里增大到4.0米到6.0米的巨到狂浪;台州、温州有4.0米到6.0米的巨到狂浪。近岸海域海浪预警级别为红色。

受第11号台风“轩岚诺”(强台风级)影响,预计今天中午到明天中午:
舟山沿岸将出现50-100厘米的风暴增水,宁波沿岸将出现70-120厘米的风暴增水。宁波市风暴潮预警级别为黄色;舟山市风暴潮预警级别为蓝色。
——————————————————
【09:30】
台风“轩岚诺”逼近 上海、浙江近岸海域拉响海浪红色预警
今年第11号台风“轩岚诺”(强台风级)已进入我国东海东南部海面,并逐渐向浙江近海靠近,受其影响,东海的浪高将持续增大,上海、浙江近岸海域将出现巨浪到狂狼,国家海洋预报台今天(4日)早上继续发布海浪红色警报和风暴潮蓝色警报。

受 “轩岚诺”的影响,预计9月4日中午至5日中午,东海、台湾以东洋面、钓鱼岛附近海域将出现8到12米的狂浪到狂涛区,近海海域海浪预警级别为橙色;上海、浙江近岸海域将出现4到6.5米的巨浪到狂浪,该近岸海域海浪预警级别为红色,江苏南部、福建北部近岸海域将出现2.5到4米的大浪到巨浪,该近岸海域海浪预警级别为黄色,山东半岛东部近岸海域将出现1.5到2.5米的中浪到大浪,该近岸海域海浪预警级别为蓝色。(国家海洋预报台)
——————————————————
【09:10】
“轩岚诺”将再度增强为超强台风级 浙江上海等地有强风雨天气
据中央气象台消息,随着今年第11号台风“轩岚诺”逐渐向我国华东沿海地区靠近,昨日浙江、山东半岛、台湾等地部分地区出现明显降雨。其中,浙江宁波和绍兴、台湾岛中北部部分地区出现大暴雨。中央气象台预计,“轩岚诺”将于今天白天再次增强为超强台风级,并逐渐趋向浙江附近海域,未来36小时是“轩岚诺”对我国陆地和近海的主要影响时段。
今晨8时,“轩岚诺”(强台风级)的中心位于浙江省朱家尖岛南偏东方向约470公里的海面上。预计其将以每小时20公里的速度向北偏西方向移动,强度逐渐加强,今天白天再次增强为超强台风级(16级,52~55米/秒),并逐渐向浙江东北部近海靠近。4日夜间到5日上午将在浙江近海海面附近转向东北方向移动,最近时距浙江海岸线150~170公里左右,随后逐渐趋向朝鲜半岛南部到朝鲜海峡一带。
受其影响,我国华东沿海地区将出现较大的风雨影响,预计未来三天(4日至6日),台湾以东洋面、东海、钓鱼岛附近海域、长江口、杭州湾、浙江沿海、上海沿海、江苏东南部沿海将有9~12级大风,“轩岚诺”中心经过的附近海面风力有13~16级,阵风可达17级以上。
降雨方面,今天(4日),台湾岛、浙江东北部、上海等地有大到暴雨,局地大暴雨。中央气象台今晨继续发布台风黄色预警。

5日,台风“轩岚诺”转向东北方向移动,对东部沿海地区的降水影响减弱。
气象专家提醒,受连日降水影响,浙江东北部、西藏东南部等地局地发生地质灾害的风险高,切勿前往危险地带,关注官方最新发布的预报预警信息,提前做好防范措施。
——————————————————
【8:42】
“轩岚诺”已移入东海海面 强度逐渐增强
今年第11号台风“轩岚诺”已于4日0点左右移入东海海面。上午8时,中心距离浙江舟山市朱家尖岛南偏东方向约470公里的东海南部海面上,中心附近最大风力有所加强,目前是15级(48米/秒),强台风级。
受“轩岚诺”影响,浙江出现阵雨,其中绍兴、丽水北部、金华南部、杭州东部地区部分有10-30毫米降水,浙江沿海海面刮起8-9级阵风。
预计,“轩岚诺”将以每小时15-20公里的速度向北偏西方向移动,强度将逐渐加强,最强可达超强台风级(16级,52-55米/秒),并逐渐向浙江东北部近海靠近,4日夜里到5日早晨将在浙江近海海面北上,5日上午开始转向东北方向移动,趋向朝鲜半岛南部到朝鲜海峡一带。
预计4-5日东海海域风力13-16级,台风中心经过附近海域阵风可达17级或以上。今天上午浙江沿海海面阵风自南而北逐渐増大到10-12级,4日下午5日浙中北沿海海面部分13-15级。4-5日浙北沿海地区和杭州湾水面阵风8-10级局部10-12级,浙中南沿海地区阵风8-9级;浙中北内陆部分地区阵风也有7-9级。
预计4日浙中北地区部分有中到大雨,其中宁波、舟山、绍兴、嘉兴、台州北部、金华东部等地部分有暴雨,局部大暴雨;5日宁波东部、舟山等地局部还有暴雨。(浙江新闻客户端)
——————————————————
【07:50】
浙江发布山洪灾害橙色预警
浙江省水利厅、浙江省气象局9月4日6时55分联合发布山洪灾害橙色预警:预计4日8时至5日8时,海曙区、余姚市、上虞区、定海区、普陀区发生山洪灾害可能性大(橙色预警),奉化区、新昌县、嵊州市、岱山县发生山洪灾害可能性较大(黄色预警),萧山区、北仑区、鄞州区、象山县、宁海县、柯桥区、诸暨市、磐安县、东阳市、嵊泗县、天台县、仙居县、缙云县可能发生山洪灾害(蓝色预警)。请密切关注天气形势及雨水情变化,注意防范强降水引发的山洪灾害。(央视新闻客户端)

——————————————————
【7:00】
今年第11号台风“轩岚诺”(强台风级)的中心今天(9月4日)早晨5点钟位于浙江省舟山市朱家尖岛南偏东方向大约540公里的东海东南部海面上,就是北纬25.5度、东经124.7度,中心附近最大风力有15级(48米/秒),中心最低气压为945百帕,七级风圈半径300-400公里,十级风圈半径100-150公里,十二级风圈半径30公里。
预计,“轩岚诺”将以每小时15-20公里的速度向北偏西方向移动,强度将逐渐加强,最大强度可达超强台风级(16级,52-55米/秒),并逐渐向浙江东北部近海靠近,4日夜间到5日早晨将在浙江近海海面北上,5日上午开始转向东北方向移动,趋向朝鲜半岛南部到朝鲜海峡一带。
9月4日08时至5日08时,巴士海峡、台湾海峡、台湾以东洋面、黄海大部、东海、长江口区、杭州湾、台湾岛及其沿海、福建中北部沿海、浙江东北部、上海、江苏东部及沿海、山东半岛沿海将有6-9级大风,阵风10-11级,其中东海大部、台湾以东洋面、钓鱼岛附近海面、杭州湾、浙江东北部沿海的风力有10-12级,阵风11-13级,“轩岚诺”中心经过的附近海面的风力有13-16级,阵风可达17级及以上。
9月4日08时至5日08时,浙江东北部和台湾岛北部有大到暴雨,其中,浙江东北部的局地有大暴雨(100-120毫米)。另外辽宁南部和吉林南部也将有大雨(25-40毫米)。
——————————————————
【00:16】
今年第11号台风“轩岚诺”(强台风级)3日21时中心位于浙江省朱家尖岛南偏东方向约650公里(宁波东南偏南方向约680公里)的洋面上,北纬24.5度、东经124.8度,近中心最大风力14级(45米/秒),中心最低气压950百帕,七级风圈半径300~420公里,十级风圈半径150~180公里,十二级风圈半径50公里,即将进入东海海面,并将以15公里左右时速向偏北方向移动,明天沿东经123~124度北上,有可能再次增强到超强台风级(16级),并逐渐向浙江东北部一带沿海靠近;后天中午前后越过宁波同纬度(北仑峙头以东150~200公里),之后转向东北方向,趋向朝鲜半岛南部到日本本州岛一带沿海。
——————————————————
9月3日
【21:10】
自然资源部启动海洋灾害Ⅱ级应急响应:浙沪近海今明或有大浪到狂浪
受今年第11号台风“轩岚诺”(强台风级)的影响,我国东海南部、台湾以东洋面海况恶劣,预计今明两天,浙江近岸海域将有巨浪到狂浪,上海近岸海域将有大到巨浪,同时,长江口至杭州湾沿海将出现50到120厘米的风暴增水。对此,国家海洋预报台将海浪警报升级为红色,同时发布风暴潮蓝色警报。根据《海洋灾害应急预案》规定,自然资源部今日启动台风“轩岚诺”海洋灾害Ⅱ级应急响应,提醒东部沿海,特别是浙江、上海、福建沿海有关单位提前防浪避浪。

预计9月3日夜间至4日白天,东海南部、台湾以东洋面将出现8到12米的狂浪到狂涛区,近海海域海浪预警级别为橙色;浙江近岸海域将出现4到6米的巨浪到狂浪,该近岸海域海浪预警级别为红色,上海近岸海域将出现3.5到5.5米的大浪到巨浪,该近岸海域海浪预警级别为橙色,福建近岸海域将出现2.5到4米的大浪到巨浪,该近岸海域海浪预警级别为黄色,江苏南部近岸海域将出现2到3米的中浪到大浪,该近岸海域海浪预警级别为蓝色。

请在上述海域作业的船只注意安全,沿海各有关单位提前采取防浪避浪措施。
——————————————————
【20:59】
国家防总针对浙江省将防汛防台风应急响应提升至三级
据中央气象台预报,今年第11号台风“轩岚诺”将向北偏西方向移动,今天夜间移入东海海面,有可能加强为超强台风级,并逐渐向浙江东北部近海靠近,9月4日夜间到5日早晨将在浙江近海北上,5日上午以后逐渐转向东北方向移动。鉴于“轩岚诺”将严重影响我国,根据《国家防汛抗旱应急预案》有关规定,国家防总决定于9月3日20时针对浙江省将防汛防台风应急响应提升至三级,并就台风防御工作作出安排部署。
国家防总要求有关地区坚持底线思维和极限思维,进一步压紧压实党委政府防汛防台风主体责任,加强监测预警和会商研判,密切掌握台风发展动向,全面排查整治风险隐患,落实落细各项防台风措施,台风预警解除前严禁船舶擅自出海、人员私自返船,确保人员安全。
目前,国家防总办公室2个工作组已在浙江、江苏两省协助指导做好防汛防台风工作。
——————————————————
【20:58】
浙江省水利厅、浙江省气象局联合发布山洪灾害橙色预警
今年第11号台风“轩岚诺”(强台风级)今天20时中心位于杭州东南方向约810公里的洋面上,近中心最大风力14级,预计“轩岚诺”将以每小时10-15公里的速度将向偏北方向移动,逐渐向我省东北部沿海靠近,强度缓慢增强,台风中心最大可能沿东经123~125度北上,5日上午以后转向东北方向移动。受“轩岚诺”台风外围环流影响,今天夜里到明天东北部区县及临安和余杭西北部山区的部分地区有大雨,局部暴雨;今天夜里到后天中北部区县有6~9级部分高山区和钱塘江等江湖水面9~10级个别11级大风,大风最强时段出现在明天下午到后天上午,请注意防范大风、局地强降雨可能带来的不利影响。(杭州市气象台)
浙江省水利厅、浙江省气象局2022年09月03日07时30分联合发布山洪灾害橙色预警:预计3日8时至4日8时,余姚市、上虞区发生山洪灾害可能性大(橙色预警),海曙区、鄞州区、奉化区、嵊州市发生山洪灾害可能性较大(黄色预警),象山县、宁海县、柯桥区、新昌县、磐安县、东阳市、三门县、天台县可能发生山洪灾害(蓝色预警)。请密切关注天气形势及雨水情变化,注意防范强降水引发的山洪灾害。
——————————————————
【17:55】
浙江发布台风警报!今夜起风雨影响逐渐加强
浙江省气象台今天傍晚发布台风警报:今年第11 号台风“轩岚诺”过去6 小时向北移动约90 公里,强度略有加强。今天14时中心位于距离我省朱家尖岛南偏东方向大约740 公里的洋面上,中心附近最大风力14 级以上。受“轩岚诺”外围影响,今天以来宁波、绍兴、嘉兴等地出现大到暴雨,其中宁波局地大暴雨,浙中南沿海海面出现8~9级大风。
省气象台预计“轩岚诺”将以每小时15~20 公里的速度向偏北方向移动,今天前半夜移入东海南部海域,逐渐向我省东北部一带沿海移动,强度继续加强,最强可达超强台风级(52米/秒)。5 日中午前后将在我省东北部近海海面(124E°附近)转向东北方向。
预计今天傍晚风力10~12级,夜里至后天13~16级,台风中心经过附近海域阵风可达17 级或以上。今天夜里到明天浙江沿海海面风力自南而北逐渐增大到10~12级,明天下午到后天浙中北沿海海面部分13~15级。4-5日浙北沿海地区和杭州湾水面风力8~10 级局部10~12级,浙中南沿海地区阵风8~9级;浙中北内陆部分地区阵风也有7~9级。
今天夜里到明天浙中北地区部分有中到大雨,其中宁波、舟山、绍兴、嘉兴、台州北部、金华东部等地部分有暴雨,局部大暴雨;后天(5 日)宁波东部、舟山等地局部还有暴雨。3日20时至5日20时累计雨量浙中北东部地区一般50~80毫米,宁波、舟山、绍兴、嘉兴、台州北部、金华东部等地部分80~120毫米,局部150~200毫米,四明山、会稽山等山区局地250毫米以上。6日起全省以多云天气为主。
气象专家提醒,“轩岚诺”外围云系已影响我省,今天夜里到明天风雨影响将继续增强。宁波、舟山、绍兴东部、台州北部等地局部有暴雨大暴雨,需加强防范强降水可能引发的小流域山洪、滑坡、泥石流等次生灾害。 (浙江之声记者蔡吉康)
——————————————————
【17:30】
浙江发布多地地质灾害红色预警
下午4点,浙江省自然资源厅发布地质灾害气象风险预报,9月3日18时至9月4日18时,宁波市(海曙区、江北区、镇海区、奉化区、余姚市、慈溪市)、绍兴市(上虞区)等部分地区地质灾害气象风险很高(红色预警);宁波市(北仑区、鄞州区)、绍兴市(新昌县、嵊州市)、金华市(磐安县、东阳市)、台州市(天台县)等部分地区地质灾害气象风险高(橙色预警);宁波市(宁海县)、绍兴市(越城区、柯桥区、诸暨市)、台州市(仙居县)等部分地区地质灾害气象风险较高(黄色预警)。
请大家密切关注雨量情况,做好地质灾害防范工作。
——————————————————
【16:31】
据@浙江天气,浙江省气象局于9月3日16时将重大气象灾害(台风)业务服务Ⅲ级应急响应调整为Ⅱ级应急响应。

【16:00】
浙江发布海浪红色警报 明后两天我省海域将有8-10米狂浪狂涛
今天下午4点,浙江省海洋监测预报中心根据《海洋灾害应急预案》发布海浪红色警报、风暴潮黄色警报。
一、风暴潮警报
受第11号台风“轩岚诺”(强台风级)影响,预计今天夜间到明天白天:舟山沿岸将出现50-100厘米的风暴增水,宁波沿岸将出现70-120厘米的风暴增水。镇海站将出现超过当地黄色警戒潮位的高潮位;定海、长白、金塘站将出现超过当地蓝色警戒潮位的高潮位。风暴潮预警级别为黄色。
具体预报值如下:

风暴潮警报图如下:
二、海浪警报
受第11号台风“轩岚诺”(强台风级)影响,预计今天夜间到明天白天:
(1)近海海域:杭州湾有1.4米到2.2米的中浪,明天傍晚增大到2.5米到3.5米的大浪;浙江北部有3.5米到5.0米的大到巨浪,明天傍晚增大到6.0米到9.0米的狂浪到狂涛;浙江中部有4.0米到6.0米的巨到狂浪,明天傍晚增大到7.0米到10.0米的狂浪到狂涛;浙江南部有5.0米到7.0米的巨到狂浪,明天傍晚增大到9.0米到12.0米的狂涛。近海海域海浪预警级别为橙色。
(2)近岸海域:嘉兴有1.4米到2.2米的中浪,明天傍晚增大到2.5米到3.5米的大浪;舟山有2.5米到3.5米的大浪,明天傍晚增大到4.0米到5.5米的巨浪;宁波有2.5米到3.5米的大浪,明天傍晚增大到4.0米到6.0米的巨到狂浪;台州、温州有3.0米到4.0米的大到巨浪,明天傍晚增大到4.0米到6.0米的巨到狂浪。近岸海域海浪预警级别为红色。
海浪警报图如下:
——————————————————
【15:48】
据中央气象台网站,03日15时,台风“轩岚诺”距离浙江省朱家尖岛南偏东方向约730公里,将以每小时15公里左右的速度向偏北方向移动,强度逐渐增强。
——————————————————
【14:40】
台风紧急警报
今天到后天大到暴雨局部大暴雨
明后天沿海海面12~15级 内陆8~10级大风
市气象台发布台风紧急警报——
今年第11号台风“轩岚诺”(强台风级)今天12时中心位于浙江省朱家尖岛南偏东方向约760公里(宁波东南偏南方向约785公里)的洋面上,北纬23.4度、东经124.8度,近中心最大风力14级(45米/秒),中心最低气压950百帕,七级风圈半径300~400公里,十级风圈半径120~180公里,十二级风圈半径50公里。
预计“轩岚诺”将以每小时15公里左右的速度向北偏西方向移动,今天夜间移入东海海面,移速有所加快,明天沿东经123~124度北上,有可能再次增强到超强台风级(16级),并逐渐向浙江东北部一带沿海靠近;后天中午前后越过宁波同纬度(北仑峙头以东150~200公里),之后转向东北方向,趋向朝鲜半岛南部到日本本州岛一带沿海。
受“轩岚诺”影响,昨天我市大部分地区出现大雨到暴雨,局部大暴雨。9月1日20时至3日12时雨量(单位:毫米):全市平均70,海曙118、江北156、镇海149、北仑81、鄞州126、奉化61、余姚80、慈溪72、宁海20、象山31。全市超过200毫米有6个乡镇(街道),共计39平方公里;超过100毫米有62个乡镇(街道),共计2359平方公里。单站最大为鄞州福明公园244、其次鄞州软件学院244。最大小时雨强鄞州福明公园53.4(3日8时12分—9时12分)沿海海面已经出现8~10级大风,杭州湾和沿海地区7~9级,内陆6~8级。
受台风“轩岚诺”影响,东海海面今天10~11级,夜里增强到13~15级,明天到后天14~16级,台风中心经过的海面17级以上。沿海海面今天7~9级,明天增强到10~12级,明天夜里到后天12~15级;杭州湾及沿海地区今天6~8级,明天8~10级,明天夜里到后天10~12级;内陆地区今天5~7级增强到6~8级,明天到后天8~10级。
预计今天中到大雨部分暴雨,明天到后天大到暴雨局部大暴雨。
宁波市各区(县、市)均已发布台风黄色预警信号。
关注与提醒
1、东海海面、沿海和内陆明天到后天风力继续加强,海上和内陆都要做好防大风工作,东海海域需防范14~17级大风,沿海海面需防范12~15级大风,12级以上大风将持续24小时以上。
2、今天到后天暴雨仍将持续,局部地区有特大暴雨。防范持续强降水可能引发的次生灾害(山洪、地质灾害、城市内涝等)。风大雨急,减少外出。
——————————————————
【14:00】
根据《宁波市防汛防台抗旱应急预案》,市防指决定于9月3日14时将防台风应急响应提升为Ⅱ级。请各地各有关部门密切关注台风动态,按预案要求切实做好防御工作。
——————————————————
【13:10】
今天上午台风轩岚诺朝着东北方向走了45公里 宁波出现强降雨
浙江省气象台今天中午发布台风报告单:今年第11号台风“轩岚诺”(强台风级)11时中心位于距离舟山市朱家尖岛南偏东方向约785公里的洋面上,中心最大风力14级(45米/秒)。

今天白天“轩岚诺”向东北方向移动约45公里,今天8点到11点,浙南沿海海面刮起8级阵风,绍兴东部、宁波地区部分出现10-35毫米降水,其中宁波中部西部局部35-65毫米。县市区中面雨量较大的有:海曙区29.8毫米、奉化区19.1毫米、鄞州区12.9毫米。
省气象台预计,“轩岚诺”将以每小时15-20公里的速度向偏北方向移动,强度逐渐增强。今天浙中南沿海海面有9~10级阵风,夜里到后天沿海海面自南而北增强到10~12级,其中浙北沿海海面部分13~15级。明天后天浙北沿海地区和杭州湾水面风力逐渐增强到10~12级,浙中南沿海地区阵风也有8~9级。今天浙中北地区的东部有中到大雨局部暴雨,其中宁波、舟山地区局地有大暴雨;明天后天我省东部地区有中到大雨,其中宁波、舟山、嘉兴、绍兴、台州、金华东部等地部分有暴雨,局部大暴雨。 (浙江之声记者蔡吉康)
——————————————————
【12:55】
浙江启动地质灾害Ⅳ级应急响应,省防指办公布205支社会应急力量救援队伍联系方式
省气象台6时发布台风警报,第11号台风(轩岚诺)位于台湾以东洋面上,即将进入东海区域。根据省自然资源厅与省气象局8时联合发布的未来24小时地质灾害风险等级预报,宁波市(江北区、镇海区、余姚市、慈溪市)、绍兴市(上虞区)等部分地区地质灾害气象风险很高(红色预警)。
根据《浙江省突发地质灾害应急预案》,省地质灾害应急与防治工作联席会议应急处置办公室决定于9月3日9时启动地质灾害Ⅳ级应急响应。有关部门和地区要密切关注台风发展变化和地质灾害气象风险情况,切实做好当前地质灾害预防和应急工作。
根据省气象台发布的台风警报,预计强台风“轩岚诺”将以每小时15公里左右的速度向偏北方向移动,强度逐渐增强。省防指办(省应急管理厅)今天对外公布205支社会应急力量救援队伍电话,若你身边有人需要紧急救援,可拨打以下电话。点击查看联系电话>>
——————————————————
【12:20】
台风“轩岚诺”加速北上 宁波沿海水域进入II级防台
今年第11号台风“轩岚诺”(强台风)今天11时位于北纬23.2度、东经124.8度,即距宁波807公里的海面上,中心最大风力14级,中心气压为950百帕,向偏北方向移动,移动速度每小时16公里。
根据台风动态和发展趋势,宁波海事局决定宁波沿海从9月3日12时起进入II级防台应急响应。海事部门要求各有关单位和船舶密切关注台风动态,按照《宁波海事局辖区水上防台监督管理规定》和各自防台预案做好防台工作。
——————————————————
【11:15】
宁波姚江大闸36孔齐开全力预排预泄

今天上午,记者在宁波市江北区的姚江岸边看到,姚江大闸的36个排水孔已全部打开、正在预排预泄。为应对台风“轩岚诺”给宁波带来的强降雨影响,宁波市区沿江各闸泵正全力预排预泄中。目前,宁波市区平原河网处于中高水位,未超警戒水位。(浙江之声记者 高嵩)
——————————————————
【11:10】
“轩岚诺”强度逐渐增强
第11号台风“轩岚诺”(强台风级),今天(03日)11时中心距离浙江省舟山市朱家尖岛南偏东方向大约785公里的洋面上,就是北纬23.2度、东经124.8度,14级(45米/秒),950百帕。预计“轩岚诺”将以每小时15-20公里的速度向偏北方向移动,强度逐渐增强。
——————————————————
【10:10】
宁波市水文站发布洪水预警
受今年第11号台风“轩岚诺”影响,2日到5日我市有大到暴雨局部大暴雨,宁波市水文站预报,9月4日到5日,市区三江干流及主要平原河网将可能发生不同程度的洪水、内涝,请注意防御。
——————————————————
【10:05】
受台风轩岚诺外围云系影响,宁波局地出现大雨
受台风轩岚诺外围云系影响,浙江、福建等地沿海、海南岛大风渐起,部分地区出现6级风。浙江东北部沿海、上海、江苏东南部沿海等地出现降雨,其中浙江宁波局地出现大雨,台湾岛西部局地出现暴雨,目前降雨仍在持续。
——————————————————
【9:23】
台风轩岚诺距离浙江海岸线最近时,预计约为150公里左右
中央气象台消息,昨天,受台风“轩岚诺”外围云系影响,浙江东北部沿海出现大到暴雨,宁波局地大暴雨。浙江沿海出现7~8级阵风、局地9~10级。经过昨天一天的发育,台风“轩岚诺”的风眼结构再度清晰,预计未来强度将再度发展,有可能再次发展为超强台风,并逐渐向浙江东北部一带靠近。中央气象台今晨继续发布台风黄色预警。
今早8点,“轩岚诺”维持强台风级,其中心位于台湾省台东市偏东方向约365公里的洋面上。预计,“轩岚诺”将继续向北偏东方向移动,强度逐渐增强,今天夜间移入东海海面;4日夜间到5日上午将在浙江近海海面转向东北方向移动,最近时距浙江海岸线150公里左右,随后逐渐趋向朝鲜半岛南部到日本本州岛一带沿海。
气象专家提醒,虽然台风“轩岚诺”登陆我国的可能性较小,但风雨影响仍十分强烈,华东沿海地区需防范强风雨天气带来的不利影响,避免不必要外出,相关水域水上作业和过往船舶应回港避风,加固港口设施。 (浙江之声 记者 蔡吉康)
——————————————————
【8:35】
余姚、上虞发生山洪灾害可能性大!浙江发布山洪橙色预警
浙江省水利厅、浙江省气象局今天7点30分联合发布山洪灾害橙色预警:预计3日8时至4日8时,余姚市、上虞区发生山洪灾害可能性大(橙色预警),海曙区、鄞州区、奉化区、嵊州市发生山洪灾害可能性较大(黄色预警),象山县、宁海县、柯桥区、新昌县、磐安县、东阳市、三门县、天台县可能发生山洪灾害(蓝色预警)。请密切关注天气形势及雨水情变化,注意防范强降水引发的山洪灾害。
——————————————————
【8:20】
台风轩岚诺开启“v”型转弯 宁波、舟山今有强降雨
浙江省气象台今天早晨发布海上台风警报:今年第11号台风“轩岚诺”(强台风级)今天05时中心位于距离台湾省台东市偏东方向约365公里的洋面上,中心附近最大风力14级以上(42米/秒)。 预计“轩岚诺”将以每小时10公里左右的速度向偏北方向移动,强度逐渐增强,于今天夜里移入东海海域,尔后逐渐向我省东北部一带沿海移动,5日下午将转向东北方向移动。
受台风轩岚诺影响,今天起东海海域由10~12级继续增强到14~16级,台风中心经过附近海域阵风可达17级或以上;今天浙中南沿海海面有9~10级阵风,今天夜里到5日沿海海面阵风自南而北增强到10~12级,其中浙北沿海海面部分13~15级。4-5日浙北沿海地区和杭州湾水面风力逐渐增强到10~12级,浙中南沿海地区阵风也有8~9级。另外,今天浙中北地区的东部有中到大雨局部暴雨,其中宁波、舟山地区局地有大暴雨;4-5日我省东部地区有中到大雨,其中宁波、舟山、嘉兴、绍兴、台州、金华东部等地部分有暴雨,局部大暴雨。
——————————————————
【7:40】
因受超强台风“轩岚诺”影响 宁波多地沿海景区关闭
五龙潭风景名胜区、浙东大竹海景区、保国寺古建筑博物馆景区、绿野山居景区、招宝山旅游风景区、九龙湖旅游区、九峰山旅游区、横溪风景旅游区、黄贤森林公园景区、岩头古村景区、大堰五洞桥景区、丹山赤水风景区、四明山国家森林公园、四明山地质公园、浙东小九寨景区、鹿亭中村景区、达蓬山景区、五磊山风景区、伍山石窟景区、宁海森林温泉景区、梁皇山景区、许家山历史文化名村景区、横山岛景区、松兰山旅游度假区、中国渔村景区、海之湾户外大本营景区、茅洋蟹钳港景区、宁波野生动物园、马山休闲旅游区、小普陀景区、海天一洲景区、杭州湾湿地公园、慈溪上林湖青瓷文化园等33家涉山水涉海景区关闭,其他景区的高风险项目均已暂停。
——————————————————
【7:30】
“轩岚诺”今日夜间移入东海海面 或重回超强台风级
中央气象台9月3日06时继续发布台风黄色预警:
今年第11号台风“轩岚诺”(强台风级)的中心今天(9月3日)早晨5点钟位于浙江省舟山市朱家尖岛南偏东方向大约860公里的台湾以东洋面上,就是北纬22.5度、东经124.7度,中心附近最大风力有14级(42米/秒),中心最低气压为955百帕,七级风圈半径300-400公里,十级风圈半径120-180公里,十二级风圈半径50公里。
预计,“轩岚诺”将以每小时10公里左右的速度向北偏西方向移动,今天夜间移入东海海面,强度再度发展,有可能再次发展为超强台风级,并逐渐向浙江东北部一带沿海靠近,4日夜间到5日上午将在浙江近海海面转向东北方向移动,趋向朝鲜半岛南部到日本本州岛一带沿海。
大风预报:9月3日08时至4日08时,巴士海峡、台湾海峡、台湾以东洋面、黄海南部、东海大部及钓鱼岛附近海域、长江口区、杭州湾,以及台湾岛北部和东部沿海、福建中北部沿海、浙江沿海、上海沿海、江苏南部沿海将有6-8级大风,阵风9-10级,其中台湾以东洋面的风力有9-12级,阵风11-15级,“轩岚诺”中心经过的附近海面的风力有13-15级,阵风可达16-17级。
降水预报:9月3日08时至4日08时,浙江东北部、台湾岛等地将有大到暴雨,其中台湾岛北部的部分地区将有大暴雨,局地特大暴雨(250-350毫米)。
防御指南:
1.政府及相关部门按照职责做好防台风抢险应急工作。
2.相关水域水上作业和过往船舶应当回港避风,加固港口设施,防止船舶走锚、搁浅和碰撞。
3.停止室内外大型集会和高空等户外危险作业。
——————————————————
【7:20】
一、近海海域天气实况
2日14时至3日02时,黄海大部海域出现了5~6级、阵风7级的东北风,东海大部海域、台湾以东洋面、台湾海峡、巴士海峡、南海东北部海域出现了6~8级、阵风9~10级的风。
二、近海海域重点天气预报
1、我国东部海域将受台风“轩岚诺”影响
9月3日白天至5日夜间,受台风“轩岚诺”影响,台湾以东洋面、台湾海峡、巴士海峡、东海大部海域、黄海中部和南部海域将先后有6~8级、阵风9~10级的大风,其中台湾以东洋面、东海部分海域风力可达9~12级、阵风13~15级,台风中心经过的附近海域风力可达13~15级、阵风16~17级。有关台风“轩岚诺”的详细信息,请参见中央气象台最新一期《台风预警》。
2、我国东部部分海域将有8~10级雷暴大风
3日白天至夜间,浙江东部沿岸海域、台湾以东洋面、东海南部海域将有8~10级的雷暴大风。
三、未来三天具体预报


【早前新闻】
来源:宁聚综合
浙ICP备12005551号-3 网上视听传播许可证 1103013
公安机关备案号 33020302000735 互联网新闻信息服务许可证 33120180003 广播电视节目制作经营许可证 (浙)字第01362号
版权所有 宁波宁聚传媒科技有限公司 2002-2025 nbtv.cn, all rights reserved