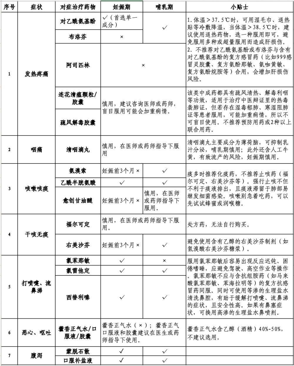
妊娠期、哺乳期的新冠病毒感染者
用药若不科学
可能直接危害宝宝健康
但妈妈们若是“硬扛”着不用药
高烧等症状也会影响胎儿发育和哺乳
对此
陆军军医大学陆军特色医学中心
药剂科专家为“准妈妈”和哺乳期妈妈
整理出了新冠用药指南

具体有哪些常备药物
适合孕期的“准妈妈”和
哺乳期妈妈应对新冠呢?
请参考陆军军医大学
陆军特色医学中心药剂科整理的用药指南

来源:新华社微信公号
浙ICP备12005551号-3 网上视听传播许可证 1103013
公安机关备案号 33020302000735 互联网新闻信息服务许可证 33120180003 广播电视节目制作经营许可证 (浙)字第01362号
版权所有 宁波宁聚传媒科技有限公司 2002-2025 nbtv.cn, all rights reserved