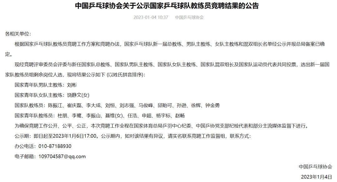
中国乒乓球协会4日对国家乒乓球队教练员竞聘结果进行公示,国家队教练员、国家青年队男女队主教练以及教练员名单正式出炉。

中国乒协在公告中表示,根据国家乒乓球队教练员竞聘工作方案和竞聘办法,国家乒乓球队新一届总教练、男队主教练、女队主教练和混双组长名单经公示并报国家体育总局备案已确定。
现经竞聘评审委员会评委与新任国家队总教练、国家队男队主教练、国家队女队主教练、国家队混双组长及国家队运动员代表共同投票,选出新一届国家队教练员组剩余岗位人选。
公告显示,国家青年队男队主教练为刘彬,国家青年队女队主教练为饶静文,国家队教练员有陈振江、崔庆磊、李大成、刘恒、刘志强、马俊峰、邱贻可、孙逊、徐辉、钟金勇,国家青年队教练员有杜朋、李鹭、李振山、聂维、任浩、申超、杨宇标、赵畅。
在2022年12月下旬举行的国家乒乓球队教练员竞聘与交流活动结束后,李隼担任总教练,男队主教练为王皓,女队主教练为马琳,混双组长为肖战。
中国乒协表示,为确保竞聘工作公开、公平、公正,本次竞聘工作全程在国家体育总局乒羽中心纪委、中国乒协党支部纪检代表和部分主流媒体监督下进行。公示期至1月6日。
来源:新华社
浙ICP备12005551号-3 网上视听传播许可证 1103013
公安机关备案号 33020302000735 互联网新闻信息服务许可证 33120180003 广播电视节目制作经营许可证 (浙)字第01362号
版权所有 宁波宁聚传媒科技有限公司 2002-2025 nbtv.cn, all rights reserved