宁波发布特约摄影师 许海军/摄
【工信部2022年新一代信息技术与制造业融合发展试点】
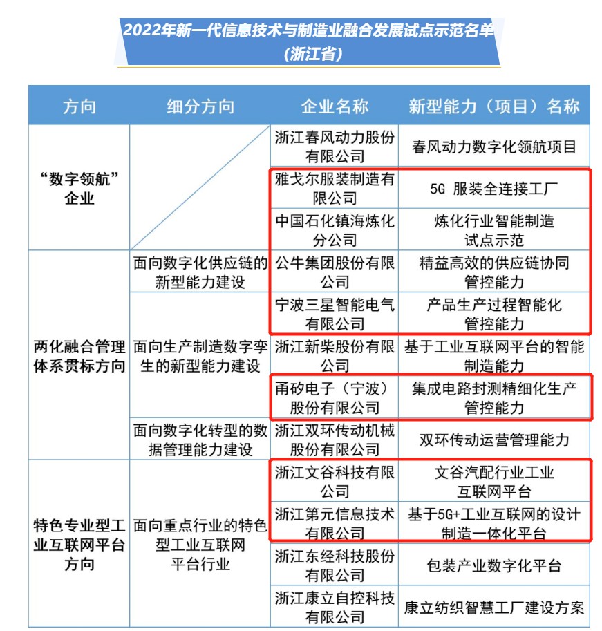
近日,工信部公布2022年新一代信息技术与制造业融合发展试点示范名单,我市7家企业入围,数量和入围率均居全省第一。其中,我市雅戈尔服装制造有限公司和中国石化镇海炼化分公司2家企业入围“数字领航”企业,公牛集团股份有限公司、宁波三星智能电气有限公司和甬矽电子(宁波)股份有限公司3家企业入围两化融合管理体系贯标,浙江第元信息技术有限公司和浙江文谷科技有限公司2家企业入围特色专业型工业互联网平台。

新一代信息技术与制造业融合发展试点示范是工信部按照《关于深化新一代信息技术与制造业融合发展的指导意见》相关要求,经企业自主申报、地方推荐、专家评审等环节,形成的示范名单。主要目的在于:一是树立一批数字化转型领域行业领航标杆,充分发挥价值引领、辐射带动作用,为国内企业开展转型实践明确路径;二是遴选一批两化融合管理体系贯标示范企业,引导企业构建完善数字经济时代的新型能力体系,不断提升重点行业数字化、网络化、智能化水平;三是培育一批具有竞争力的特色专业型工业互联网平台,加快工业互联网平台落地应用,赋能千行百业。
近年来,我市深入贯彻落实国家关于深化新一代信息技术与制造业融合发展的战略部署,全方位纵深化推动数字化改造和数字经济“一号工程”,加快打造国际智能制造新高地和工业互联网领军城市,加快实施规上工业企业数字化改造、重点(细分)行业数字化改造和企业上云上平台等“三个全覆盖”工作,全力推进制造业企业数字化转型和制造业高质量发展。截止目前,累计实施规上工业企业智能化(自动化)改造项目突破1万个,市级数字化车间/智能工厂343个,两化融合指数从2017年87.25增长至110.51,重点行业企业工业设备联网率和装备数控化率达74.39和82.75%。
【第二批低(零)碳乡镇(街道)、村(社区)及减污降碳协同试点创建单位】
近日,浙江省双碳办公布全省第二批低(零)碳乡镇(街道)、村(社区)及减污降碳协同试点创建单位名单(第一批入选名单←点击链接查看详情)。其中,宁波市海曙区章水镇等8地入选低(零)碳乡镇(街道)试点创建单位;宁波市镇海区减污降碳协同试点入选减污降碳协同试点创建单位。具体来看↓
低(零)碳乡镇(街道)试点创建单位

减污降碳协同试点创建单位

【2022年度浙江省运动休闲旅游示范基地、精品线路和优秀项目】
近日,省体育局、省文化和旅游厅联合开展的2022年度浙江省运动休闲旅游示范基地、精品线路和优秀项目评定工作结果出炉,最终认定浙江省运动休闲旅游示范基地(2023-2025)10个、浙江省运动休闲旅游精品线路(2023-2025)9条、浙江省运动休闲旅游优秀项目(2023-2025)35个。宁波上榜的有哪些?具体来看↓


接下来,随小编逛一逛上榜的基地,瞧瞧都有些啥好玩的~
宁波半山伴水渡假村
宁波半山伴水渡假村是一个集休闲度假、户外拓展、亲子游乐和企业团建于一体的旅游综合体。设有8大项主题设施和100多个游乐项目。
宁波万博鱼度假区温州幸福谷乐园

万博鱼度假区内有一座鹦鹉螺造型的港池,是以法国卡玛格生态游艇港为蓝本设计,包含游艇泊位84个、浙江省首家水陆游艇保税仓、游艇4S店、游艇维修平台等,还可体验摩托艇、皮划艇、香蕉船、水上飞人等水上娱乐项目。
来源:宁波发布、浙江发布、浙江新闻、宁波经信
浙ICP备12005551号-3 网上视听传播许可证 1103013
公安机关备案号 33020302000735 互联网新闻信息服务许可证 33120180003 广播电视节目制作经营许可证 (浙)字第01362号
版权所有 宁波宁聚传媒科技有限公司 2002-2025 nbtv.cn, all rights reserved