手机版
广电网首页

鄞州、高新区发布重要通告:将关闭所有核酸免费采样点!

2023-01-07 08:48:21 汪贤玲 责编:王璐蕾发布:汪贤玲 责编:王璐蕾

昨晚(1月6日)

鄞州、高新区发布通告

将关闭所有新冠病毒核酸免费采样点

此前,宁波多地已发布相关通告

鄞州

关于调整核酸采样点位的通告

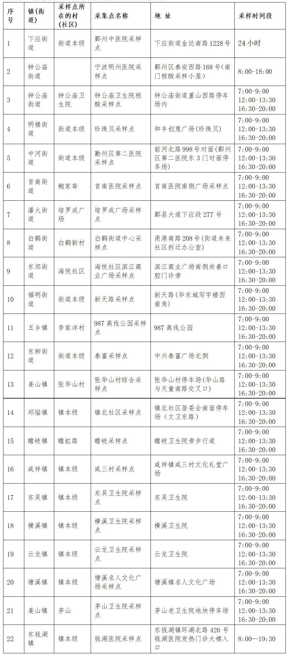
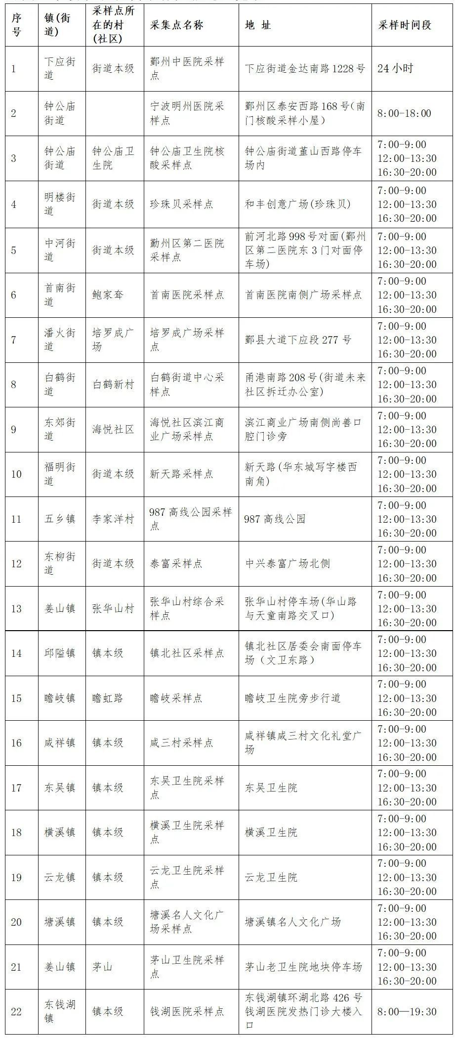
为深入贯彻上级有关“非必要不做核酸”的要求,自2023年1月9日零时起,鄞州区将关闭所有新冠病毒核酸免费采样点,保留22个自费单管核酸采样点(16元/人),具体采样点位信息详见下表。后续点位信息如有调整,请关注“鄞州发布”或“健康鄞州”。

鄞州区新型冠状病毒感染疫情防控工作领导小组办公室

2023年1月6日

鄞州区收费核酸检测采样点信息一览表

请广大市民朋友继续保持好戴口罩、勤洗手等良好卫生习惯。在采样时,要自觉遵守现场秩序,做好个人防护,不扎堆、不交谈,提前准备好健康码或身份证。

高新区

关于调整高新区核酸检测服务的通告

广大居民朋友:

根据宁波市新型冠状病毒感染“乙类乙管”总体工作方案要求,自2023年1月8日起,高新区梅墟街道社区卫生服务中心和新明街道社区卫生服务中心不再提供免费核酸采样服务,有需要的居民朋友可自愿付费采样,费用为16元/人。

具体服务开放时间调整如下:

2

特此通告。

宁波高新区新型冠状病毒感染

疫情防控工作领导小组

2023年1月6日

1月4日

奉化也发布了相关通告

奉化

关于调整核酸检测点位的通告

为深入贯彻上级关于“非必要不做核酸”的要求,自2023年1月5日零时起,将关闭奉化区所有新冠病毒核酸免费采集点,保留12个收费核酸采样点,采样只提供单人单管服务,并按16元/管收取费用。点位信息请见下表。

后续点位调整,请关注“健康奉化”公众号。

奉化区新型冠状病毒感染疫情

防控工作领导小组办公室

2023年1月4日

奉化区核酸检测收费单采点名单

3

来源:鄞州发布、宁波高新区发布、奉化发布

浙ICP备12005551号-3 网上视听传播许可证 1103013

公安机关备案号 33020302000735 互联网新闻信息服务许可证 33120180003 广播电视节目制作经营许可证 (浙)字第01362号

《互联网新闻信息服务自律公约》 《网络信息服务信用承诺书》

版权所有 宁波宁聚传媒科技有限公司 2002-2025 nbtv.cn, all rights reserved