近日
全省建设一流创新生态
打造最具竞争力营商环境大会举行
大会表彰了
2024年度浙江省科学技术奖305项
由宁波企事业单位牵头
或参与完成的47项科技成果获奖
↓↓↓
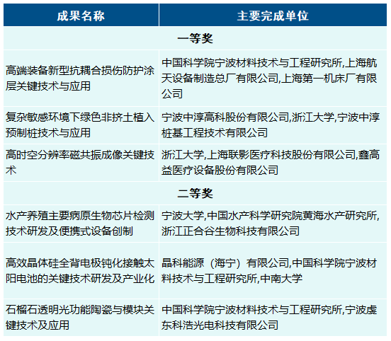
浙江省自然科学奖

浙江省技术发明奖

浙江省科学技术进步奖

新闻多一点
本次评选中,宁波大学、中淳高科、中国科学院宁波材料所、美康生物等单位牵头项目获省科学技术奖一等奖5项(自然科学奖一等奖1项、技术发明奖一等奖2项、科学技术进步奖一等奖2项),彰显出在甬高校院所和民营企业的科研实力和创新活力。
同时,本次评选全省共有两位90后青年科学家牵头完成项目获评一等奖,宁波大学信息科学与工程学院教授姜求平为其中之一。
编辑:汪心质
来源:宁波发布
浙ICP备12005551号-3 网上视听传播许可证 1103013
公安机关备案号 33020302000735 互联网新闻信息服务许可证 33120180003 广播电视节目制作经营许可证 (浙)字第01362号
版权所有 宁波宁聚传媒科技有限公司 2002-2026 nbtv.cn, all rights reserved